loading

Dual Output Power Bank Reference Design Using RT9480 EZPBS™ Integrated Chip

EVB_RT9480GQW

Share
NRND: Not Recommended for New Design

The RT9480 is a high integration and easy to use power solution for Li-ion power bank and other powered handheld applications. We call it EZPBS™ (Easy to Use Power Bank Solution). This single chip includes a linear charger a synchronous Boost with dual output load management and a torch function support. The battery volume and the state of charging and discharging can be indicated by 4LEDs. The RT9480 is available in the WQFN-24L 4x4 package.

Purpose

The RT9480 is a high integration and this single chip includes a linear charger a synchronous Boost with dual output load management and a torch function support.This document explains the function and use of the RT9480 evaluation board (EVB) and provides information to enable operation and modification of the evaluation board and circuit to suit individual requirements.

 

Introduction

General Product Description

The RT9480 is a high integration and easy to use power solution for Li-ion power bank and other powered handheld applications. We call it EZPBS™ (Easy to Use Power Bank Solution). This single chip includes a linear charger a synchronous Boost with dual output load management and a torch function support. The battery volume and the state of charging and discharging can be indicated by 4LEDs. The RT9480 is available in the WQFN-24L 4x4 package.

Product Features

EZPBS™ (Easy to Use Power Bank Solution)

  • Compact BOM Elements with EZPBS™ Single Chip
  • Protection Functions (OTP, OVP, OCP, VBUS and Output Short Protection)
  • Support Charging and Discharging at the same time by Smart Algorithm
Charger
  • One Linear Charger up to 1.2A
  • DPM Function (Dynamic Power Management)
  • Thermal Regulation
  • Auto-Recharge
  • Support JEITA Function
USB Output
  • Support Dual USB Output
  • Auto and Button Control
  • One Sync-Boost up to 2.5A
  • Peak Efficiency 97%
Battery State of Charge (SOC) Indicator
  • Battery SOC Detection
  • Support NTC for Battery Temperature Sensing
  • 4 LEDs for Battery SOC Display

 

Application

  • Li-ion Power Bank

 

Evaluation Board

Technical Document Image Preview Technical Document Image Preview

Please carefully inspect the EVB IC and external components, comparing them to the following Bill of Materials, to ensure that all components are installed and undamaged. If any components are missing or damaged during transportation, please contact the distributor or send e-mail to evb_service@richtek.com

Test Points

The EVB is provided with the test points and pin names listed in the table below.

Test point/Pin name

Signal

Comment (expected waveforms or voltage levels on test points)

VBAT

Input voltage

Input voltage range = 3V to 4.2V

USBOUT

Output voltage

Output voltage = 5.1V

VBUS

Input voltage

Input voltage range = 4.75V to 5.25V

GND

Ground

Ground

Power-up & Measurement Procedure

RT9480 starts work by provide VBAT voltage then plug-in VBUS.

Chargeing: Adapter or USB plug-in

Discharging: PD plug-in

 

Specification

Parameter

Symbol

Min

Typ.

Max

Units

VBUS Operation Voltage Range

5

5.5

V

Output Voltage

VOUTBST

5.1

V

Switching Frequency

FSW

250

kHz

MAX Output Current

IOUT

2.5

A

Battery Quiescent Current

for Standby_Auto Mode

IBAT_sdy

90

μA

Battery Quiescent Current

for Standby_Button Mode

IBAT_sdy

30

μA

 

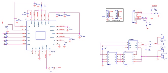
Schematic

Technical Document Image Preview

 

BOM

Reference

Q'ty

P/N

Description

Package

Manufacture

U7

1

RT9480

E2U Power Bank Solution

WQFN-24L 4x4

RICHTEK

U9

1

S-8261ACKMD-G4KT2x

Battery Protection IC

SOT-23-6

SEIKO

U10, U11

2

SIS438DN

NMOS

SIS438DN

VISHAY

C1, C3, C7

3

EMK212ABJ106KD-T

10μF/16V/X5R

C-0805

TAIYO

C2, C6, C8

3

EMK212B7105KD-T

1μF/16V/X7R

C-0805

TAIYO

C4, C5

2

LMK212BBJ226MD-T

22μF/10V/X5R

C-0805

TAIYO

C10

1

UMR107B7104KA-T

0.1μF/50V/X7R

C-0603

TAIYO

L1

1

LVS505040-1R0-N

Power Inductor

L-NR8040

CHILISIN

R1

1

RM06FTN1002

10K/0603/1%

R-0603

TA-I

R7, R8

2

RM04FTN4992

49.9K/0402/1%

R-0402

TA-I

R9

1

RM04FTN4700

470/0402/1%

R-0402

TA-I

R10

1

RM04FTN2001

2K/0402/1%

R-0402

TA-I

D1, D2, D3, D4

4

SMD LED

D-0603

SW1

1

SW KEY-YM061

Switch

USB2

1

USB-MICRO

USB-MICRO

JP3

1

USB PortX2

USB-A

 

PCB Layout

Technical Document Image Preview

Technical Document Image Preview

Top View

Bottom View

 

LED Indicator Function

About LED indicator, it will follow below table to show SOC. The LED current is 0.75mA.

●●●●

Low→High

: LED ON, ○ : LED OFF, : LED FLASH

Battery Voltage

Operation of Charging

< 3700mV

Technical Document Image Preview

> 3700mV

< 3940mV

Technical Document Image Preview

> 3940mV

< 4100mV

Technical Document Image Preview

> 4100mV

< 4200mV

●●●

4200mV

●●●●

Battery Voltage

Operation of Discharging

< 4200mV

> 3880mV

●●●●

< 3880mV

> 3720mV

●●●

< 3720mV

> 3500mV

●●○○

< 3500mV

> 3200mV

○○○

< 3200mV

> 2800mV

○○○

 

Charging Test with 6000mAh

Technical Document Image Preview

Boost Efficiency Test

Technical Document Image Preview

Title Last Update Share Download
Evaluation Board User Guide 2015/06/24
Bill of Materials 2015/06/24
Gerber File 2015/09/18
Schematic 2015/09/18
RT9480
RT9480

The RT9480 is a high integration and easy to use power solution for Li-ion power bank and other powered handheld applications. We call it EZPBS® (Easy to Use Power Bank Solution). This single chip includes a linear charger, a synchronous Boost with dual output load management and a torch function support. The battery volume and the state of charging and discharging can be indicated by 4LEDs. The RT9480 is available in the WQFN-24L 4x4 package.

TOP